集创赛启动!“飞腾企业命题” 邀你来战
时间:2026年2月13日
内容标签: 市场活动 人才建设
新闻来源:人才发展部、嵌入式软件部、终端产品部
近日,由工业和信息化部人才交流中心主办的第十届全国大学生集成电路创新创业大赛(简称 “集创赛”)正式启动。飞腾公司作为国内领先的自主核心芯片提供商,今年是第六年连续设立“飞腾企业命题”,赛题面向全国高校集成电路学院、电子信息学院、计算机学院、网络空间安全学院等相关专业的专科生、本科生和硕博士研究生,诚邀各校学子共赴技术盛会,挑战应用创新赛题。
飞腾企业命题揭晓
1、基于飞腾平台构建某某的创新应用系统
本次飞腾企业命题旨在培养大学生系统性工程思维,要求参赛选手利用飞腾CPU设计一个创新性的应用解决方案,同时能够充分考虑系统的实际应用场景,特别增加安全可靠性设计,保证系统在复杂场景下能够安全、稳定可靠地运行。
2、三级任务体系
为兼顾基础能力培养与创新突破,赛题设置了循序渐进的三级任务,要求参赛队伍基于飞腾系列板卡系统性地完成项目开发。

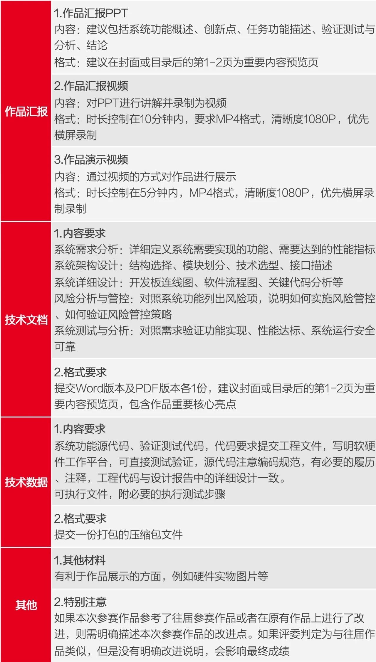
3、作品交付标准

大赛日程安排概览
1、大赛时间轴:清晰规划,步步为营
整个赛程将从报名开始,历经初赛、分赛区决赛,最终汇聚于全国总决赛的舞台。以下是为你梳理的核心日程:

此外,为帮助大家更好地备赛,飞腾官方将于3月份举办赛题解析线上直播培训,通过官方视频号分享开发技巧与实战经验,欢迎关注后续通知。
2、报名通道:即刻启程,一触即达
赛事报名通道现已全面开启,尽快访问集创赛飞腾企业命题官方报名页面(http://univ.ciciec.com/nd.jsp?id=1016#_jcp=1)获取赛题详情并完成报名吧。
我们期待在国产芯片应用的创新浪潮中,看到你们团队的身影。
飞腾企业命题专属支持
为了让每一位参赛者都能快速进入比赛状态,飞腾公司为本届 “飞腾企业命题” 提供了从板卡借用、技术辅导到职业发展的全方位、立体化支持体系,助力高校学子将创新想法变为现实。
1、硬件支持:提供免费的飞腾CPU板卡
参赛队伍可以免费借用飞腾开发板。飞腾派是中电港萤火工场研发的一款国产开源硬件,其搭载飞腾四核处理器,CPU兼容ARMv8指令集,板卡配备了丰富的接口(如千兆网口、USB、Mini-PCIe等),支持OpenHarmony、openKylin、Ubuntu等多种操作系统。飞腾派开发板凭借接口丰富、体积小巧、系统开源等特点,目前已在教育教学、人工智能、自动化控制等方面实现落地应用。

2、技术培训:飞腾技术专家全程护航
飞腾公司组建了专家团队为参赛团队提供持续的技术赋能:
· 赛题解析直播:飞腾公司拟于3月份在官方视频号举办赛题解析专场培训,由飞腾赛题命题专家深入剖析赛题要点、分享备赛建议。
· 开源嵌入式软件代码仓库和技术文档:飞腾公司嵌入式软件部负责公司嵌入式软件生态规划和嵌入式软件相关开发,已在码云上创建了嵌入式软件开源社区(https://gitee.com/phytium_embedded),社区包含丰富的开源软件项目和技术文档,欢迎大家参考。
· 持续答疑支持:在比赛过程中,参赛团队可通过多个渠道获取飞腾公司提供的技术支持,包括飞腾人才赋能官网集创赛专题课程(https://edu.phytium.com.cn/classroom/3/courses)、社区论坛(https://edu.phytium.com.cn/group/13)、微信群、钉钉群等。

3、多重激励:荣誉、奖金与职业通途
参与集创赛“飞腾企业命题”,收获的远不止是一份作品。飞腾公司为优秀团队准备了具有吸引力的激励组合:
· 大赛证书荣誉:赛事已入选中国高等教育学会“全国普通高校大学生竞赛”目录,在全国高校中具有非常高的认可度。
· 校招绿色通道:在全国总决赛中获奖的选手,将获得飞腾公司校园招聘的绿色通道,享有优先面试及录用机会,直通国产芯片产业的核心舞台。
· 生态资源对接:优秀团队成员将有机会进入飞腾企业人才库,优秀参赛作品有机会入选《飞腾年度赛事优秀案例视频》。
4、运营支持:一站式咨询
如需咨询集创赛“飞腾企业命题”相关事项,解锁更多参赛资料,可添加赛事运营人员微信。添加好友时,请注明“集创赛+学校+姓名”。

往届回顾与展望
六载同行,硕果累累。“飞腾企业命题” 设立以来,已成为集创赛中极具影响力和吸引力的品牌赛道。历届参赛院校与队伍数量不断增长,作品水平持续提升,越来越多的青年学子通过这个平台,从对国产芯片的初步认知深入到对其硬件特性与生态潜力的深度挖掘。
现在,就是行动的时刻!
不要犹豫,立即组队!
报名通道已全面开启!
欢迎尽快扫码咨询!